Instance Verification Kit (IVK)

spin lock @ [30963+37+/linux-3.19-rc1/drivers/net/ethernet/amd/pcnet32.c]
Instance Signature: lock

The Matching Pair Graph:


Function Name
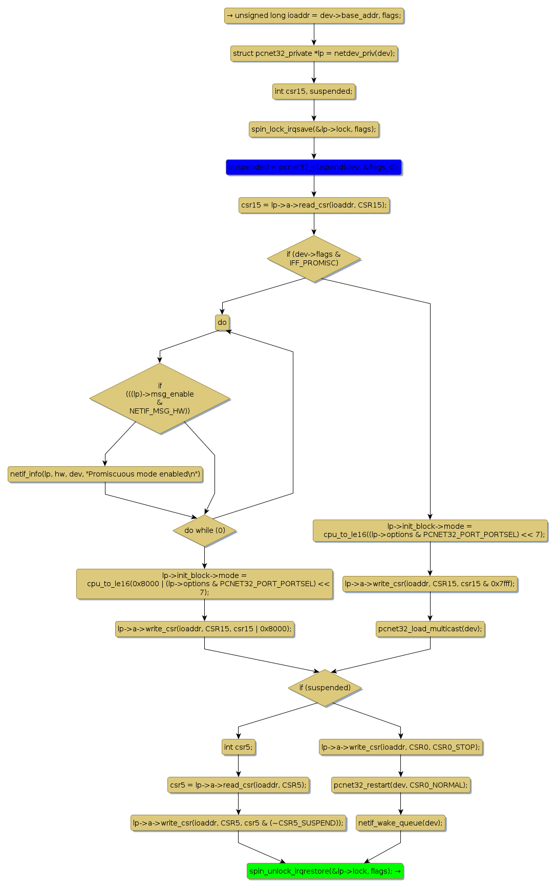
Control Flow Graph (CFG)
Events Flow Graph (EFG)
Source Correspondence
pcnet32_get_regs [38556+16+/linux-3.19-rc1/drivers/net/ethernet/amd/pcnet32.c]
pcnet32_set_multicast_list [74103+26+/linux-3.19-rc1/drivers/net/ethernet/amd/pcnet32.c]
pcnet32_suspend [30310+15+/linux-3.19-rc1/drivers/net/ethernet/amd/pcnet32.c]